理财范 逾期(理财逾期什么意思)
从野蛮生长到黯然退场,网贷行业“洗牌”还在持续。
就在刚刚过去的7月,运营近7年的信融财富在官网宣布退出P2P业务并启动良性清退。同时,陆金所将退出P2P业务的消息也不胫而走,作为行业知名度最高、背景最硬、体量最大的平台,所长“隐退”的警示信号已昭然若揭。
与此同时,顶层的态度也折射了互联网金融在中国的生存基调——以网贷为主体的大量互联网金融企业将加速退出。
上月初,金整治领导小组和网贷整治领导小组联合召开了网络借贷风险专项整治工作座谈会,明确了网贷专项整治时间表:三季度加大良性退出力度,四季度按照“成熟一家、纳入一家”的原则,将整改基本合格机构纳入监管试点。
如今三季度已经过去了三分之一,按照监管的要求看,留给网贷的时间已经不多,接下来的清退的步伐可能还会加大。实话实说,清退并非说退就退。现实也告诉我们以行政的方式促进平台清退,不难!经侦介入立案也不难!最难的还是如何保障出借人平稳上岸!
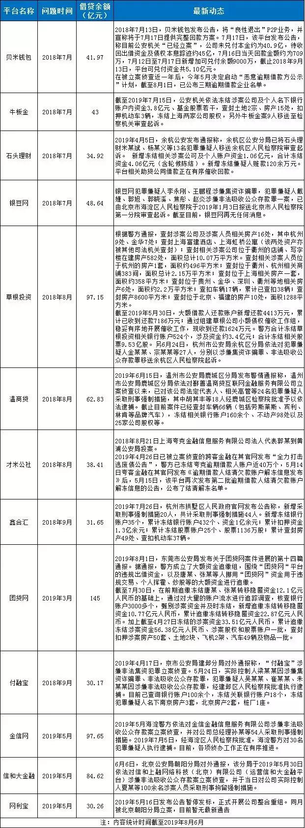
而过去那些清退或者立案平台都怎么样了呢?第一现场的小编整理了18家待收规模在30亿以上比较具有代表性的网贷平台的最新动态,希望能给尚在追款路上的出借人一丝慰藉。
清退并非易事 但尚有平台在兑付
2018年7月份雷暴潮来袭,倒下的平台很多。截至7月底,根据第三方的数据目前尚在运营的平台已经不足800家,而此前我们也提过,在网贷巅峰时刻P2P平台的数量在6000家以上。
值得庆幸的是,尚有部分平台仍在兑付。以招财猫为例,去年8月份宣布平台清退。根据最新公告,截至7月,招财猫已经完成了12期的兑付,金额在10000元以下的出借人实现了100%的兑付,由于前四期并未公布兑付金额,无法得知具体的兑付金额,而后8期的兑付金额据小编统计在5.26亿元左右,保守估计累计兑付比例在15%左右。
与此同时,截至7月5日,宜贷网累计回款占未偿还本金总额的25%。银湖网以及红岭创投尽管兑付的比例不高,但是每月的“菜钱”仍会到账。
另外7月30日晚间,红岭创投董事长周世平在平台官方论坛披露8月、9月兑付工作的安排。根据披露的内容,红岭创投计划在 8月5号、15号、25号,9月5号、15号、25号分别兑付5千万,如果有结余,10月份则加大兑付力度。
当然如期兑付平台不少,也有让人无语的平台,比如理财范,2018年12月16日,平台公告称第一批按比例兑付计划已经执行,并且部分用户的回款已经处理完毕。到目前为止,理财范依然是按照这个方案进行着还款,只是启动时间调整为每月25日。但具体的回款情况无法确定,平台没有公布数据。
2019年1月,理财范债权实物兑换系统正式上线,用户可根据需求进行兑换。 5月13日,理财范又发布了《四合院资产处置方案细则》。今日又公布了在其官方网站发布《“理财范”平台出借人权益保障方案-(B类)方案摘要》,动作频频,却始终难以让投资者看到回款希望。
具体内容况请下查阅下图(点击查看大图):

立案不代表终结 这些平台还在追款
与平台主动清退不同,立案的平台往往给投资者感觉就此没有了消息,回款希望寥寥无几。实际上,这样的想法并非完全正确。不可否认,平台立案一定程度上确实拉长了出借人本金回款的时间,比如e租宝,从立案到再到近期的登记整整已经过去了3年多的时间。但是,经侦介入一定程度上也挽回了出借人的损失。
在统计的13家立案的大平台里,团贷网算是目前追款情况比较乐观的平台。根据最新通报,截至7月30日,团贷网在前期追缴冻结唐某、张某转移隐匿资金12.1亿元人民币的基础上,通过对大量的账户流水进行追踪调查,核查银行账户3000多个,甄别涉案资金并及时冻结,新增追缴冻结转移隐匿资金10.77亿元人民币,累计追缴冻结转移隐匿资金22.87亿元人民币。
加上截至4月27日冻结的涉案资金33.51亿元人民币,累计追缴冻结涉案资金56.38亿元人民币、涉案股权和股票账户一批,查封扣押涉案房产50套、土地2块、飞机2架、汽车49辆及物品一批。
目前官方尚未公布团贷网的具体待收,如果乐观来看,仅以团贷网线上145亿的借贷余额计算,目前的追款已经在5成以上。对于绝大多数的平台而言,真的是追款较为理想的平台了。
其次,如贝米钱包这样的平台,在立案整整一年后在5月也有了最新消息。贝米钱包为了追回逃废债,决定启动“恶意逾期借款方公示”计划,截至8月1日,已公布三期逾期借款企业名单。
另外,立案的大平台中,有的平台警方已侦查结束,送往检察院审查起诉,比如银豆网、石头理财,但警方仍在追查未收回资金;有的平台频繁更换兑付方案,或兑付方案未如期完成,而被警方介入进入司法程序,比如温商贷。具体内容况请下查阅下图(点击查看大图):

全额兑付任重道远
一般而言,贷款余额在30亿元以上的平台出现问题,对于行业的负面影响较大,涉及的出借人数量较多,更能够反映平台的一个整体的状态。从这18家的平台最新动态来看,不管清退还是立案,值得肯定的是出借人的本金都在不同程度有所追回,但距离所谓的全额兑付还相去甚远,这与问题平台的资产质量和出借人的逃废债不无关系。
如何保证出借人安全上岸,不少监管地区正在积极探索新型的监管方式,落实和保障出借人权益。例如不久前,深圳推出P2P良性退出投票系统,意在推动良性退出,保障出借人的投票表决权。目前,福田区金融工作部门已率先引导4家网贷机构依据《深圳市网络借贷信息中介机构良性退出指引》,运用“P2P网贷机构良性退出统一投票表决系统”进行了良性退出过程中的表决投票工作。出借人与网贷机构就清偿方案意见广泛达成一致,有效维护了出借人的合法权益,有序兑付清偿。市面上,也开始兴起第三方债转,他们承接出借人难以兑付的债权,不过交易模式尚存争议。
我们能够深刻感受到,在网贷平台清退的过程中,不管目前效果如何,社会各方都在关注并努力化解P2P清退过程中的回款问题,始终坚守这场战役,尽量让每一位出借人安全上岸。
- 版权所属:财经引领者
- 本文地址:http://www.cj8821.cn/85791.html
- 版权声明:版权声明:本文内容由互联网用户自发贡献,该文观点仅代表作者本人。本站仅提供信息存储空间服务,不拥有所有权,不承担相关法律责任。如发现本站有涉嫌抄袭侵权/违法违规的内容, 请发送邮件至 931614094@qq.com 举报,一经查实,本站将立刻删除。